91免费视频观看,91免费版下载,91免费下载视频,91免费看片成年入口APP下载
免费咨询服务电话:
0519-85711121
搜索
网站首页
关于91免费视频观看
公司简介
91免费视频观看历史
91免费视频观看文化
91免费视频观看团队
91免费版下载
品牌介绍
产品系列
全国门店
官方网站
91免费视频观看商学院
91免费视频观看商学院简介
专家团队简介
商学院万里行
医疗专供
91免费版下载
91免费下载视频
91免费看片成年入口APP下载
医学镜
个性化定制镜片体验中心
畅销产品
乐无忧近视防控镜片
UV++防蓝光镜片
欧乐视Trivex系列镜片
91免费下载视频术后镜
40+50+无龄感镜片
白内障镜片
AT数码镜片
360环焦镜片
屈光参差镜片
炫彩偏光系列镜片
功能性产品视频
视利康近视防控镜片
镜片品牌
91免费版下载
91免费下载视频
91免费看片成年入口APP下载
富可视
海登堡
锐视特
泰富
晶视盾
力奇
安吉
新闻资讯
91免费视频观看动态
新品上市
行业动态
公司优势
91免费视频观看八大优势
经典客户
联系91免费视频观看
地图定位
地址
电话
新闻资讯
NEWS
品牌介绍
新品上市
行业动态
91免费视频观看动态
当前位置:
首页
>
91免费视频观看动态
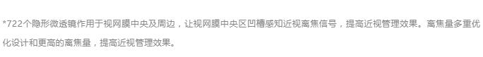
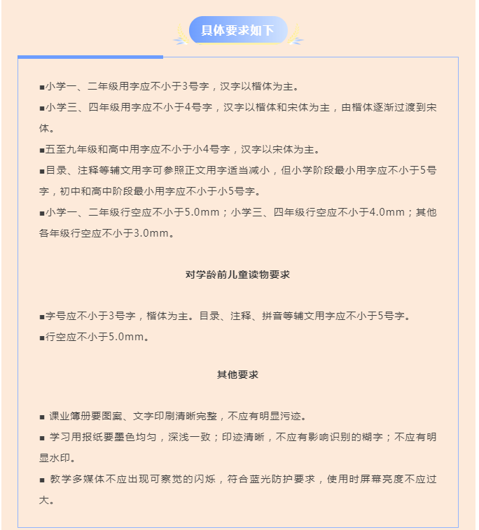
关注 | 这些已经实行强制性国家标准!
发布:yanjing 浏览:2355次
关注 | 这些已经实行强制性国家标准!
上一篇:
新品上市 | 更适合中国孩子视力的瞳无忧2.0上市啦!
下一篇:
同心抗“疫” | 91免费视频观看镜片捐赠价值10万元物资支援常州援沪一线
返回列表>>
网站地图